草榴社区
草榴社区
草榴社区概况
草榴社区简介
现任领导
历任领导
机构设置
治理机构
师资队伍
现职教师
荣休教师
曾任教师
本科生教育
草榴社区公告
专业介绍
规章制度
下载中心
研究生教育
草榴社区公告
研究生培养
规章制度
下载中心
学术科研
草榴社区公告
规章制度
科研动态
下载中心
学团工作
草榴社区公告
团学动态
学子风采
下载中心
党建工作
党总支简介
党建动态
合作交流
草榴社区公告
合作项目
外事回顾
英美法实验班
校友工作
草榴社区公告
校友动态
校友风采
地方立法研究院
机构设置
新闻动态
立法资讯
草榴社区
草榴社区概况
草榴社区简介
现任领导
历任领导
机构设置
治理机构
师资队伍
现职教师
荣休教师
曾任教师
本科生教育
草榴社区公告
专业介绍
规章制度
下载中心
研究生教育
草榴社区公告
研究生培养
规章制度
下载中心
学术科研
草榴社区公告
规章制度
科研动态
下载中心
学团工作
草榴社区公告
团学动态
学子风采
下载中心
党建工作
党总支简介
党建动态
合作交流
草榴社区公告
合作项目
外事回顾
英美法实验班
校友工作
草榴社区公告
校友动态
校友风采
地方立法研究院
机构设置
新闻动态
立法资讯
草榴社区公告
当前位置:
草榴社区
->
草榴社区公告
->
正文
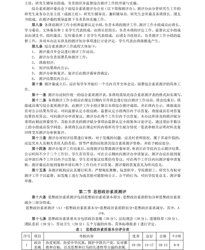
烟大草榴社区 【2016】6号草榴社区 研究生综合素质测评办法(试行)
信息来源:
发布日期:2016-06-30
烟大草榴社区 【2016】6号草榴社区 研究生综合素质测评办法(试行)
烟大草榴社区 【2016】6号草榴社区 研究生综合素质测评办法(试行)
上一条:
2016年下半年科研项目申报进度表
下一条:
烟大草榴社区 【2016】8号关于颁发2016年思源·德和衡优秀毕业生奖学金的决定